文章
  • 文章
搜索

战略合作:

13552205851 (微信)    

首页 >> 行业资讯 >>健康知识 >> NK细胞:人体免疫的广谱杀手,防癌、抵御病毒、抗衰老
详细内容

NK细胞:人体免疫的广谱杀手,防癌、抵御病毒、抗衰老

NK细胞:人体免疫的广谱杀手,防癌、抵御病毒、抗衰老

NK细胞是人体免疫细胞大家族中的一个重要成员,常年战斗在保卫人体健康的第一道防线上,它不需要被激活就能直接上阵杀敌,因反应机警、杀敌广谱常被称为免疫军团里的“特警”部队,人体健康的“第一道防线”。


那么,作为人体“第一道防线”,NK细胞是如何防癌、抵御病毒、抗衰老的?它给人类抗击疾病带来了哪些设想?下面,让我们一起来了解下。


01

“全能型”NK细胞,兼具免疫三大功能


作为先天性免疫细胞,NK细胞(natural killer cell)与其他150多种免疫细胞都不同,它不需要接受免疫系统的特殊指令,也不需要其他细胞的配合,自己单独就能识别并清除病原微生物,是一种兼具免疫监视、免疫应答、免疫记忆三大功能于一身的“全能型”免疫细胞。


图片


人体的先天性免疫军团主要负责在体内巡逻寻找隐逸的“敌军”,实行“免疫监视”功能,它们就像是免疫细胞军团的“警察”,如中性粒细胞、巨噬细胞等,负责巡逻和勘察“敌情”。而NK细胞更像是先天性免疫军团里的“特警”,它反映更加灵敏机警,一旦发现敌军会第一时间迅速绞杀,甚至不需要任何抗原识别反应就能主动出击。


因此,它的绰号很多:“自然杀伤性细胞”,“人体第一道防线”,“抗衰老界的奇迹”,“抗癌战士”……


视 频



△ NK细胞杀伤肿瘤全过程


除了它天然主动的杀敌能力,NK细胞也与记忆T细胞、B细胞一样具有“免疫记忆”功能,所谓“免疫记忆”,就是在免疫的过程中,一旦与某种异物携带的抗原发生反应后,如果再一次接触同样的抗原刺激,就可以快速启动二次免疫,发挥更强的免疫应答。


作为先天性免疫细胞中具有免疫记忆功能的NK细胞,实在是颠覆了传统认知,它甚至与同样具有记忆功能的T细胞、B细胞不同,它不仅仅是抗原介导的免疫记忆(记忆T/B细胞的记忆模式),它还能“记住”炎症细胞因子的特殊环境。这种特殊性,造成NK细胞可以在下次碰到相同抗原体时就发动快速攻击,还可以在感受到相似的炎症环境后,就产生强烈的杀伤功能。


这也奠定了NK细胞在防癌、抵御病毒、抗衰老上的临床治疗方向。


02

预防癌症:精准排查癌细胞,不错过一个漏网之鱼


与其他免疫细胞不同,NK细胞在识别肿瘤机制上有它特有的方式,甚至可以对其他免疫细胞“遗漏”掉的癌细胞进行精准的“排查”与歼灭。


我们人体每天都会产生约6000个癌细胞,负责日夜“监视”这些癌细胞的就是以NK细胞为主的先天性免疫细胞,但总会有“漏网之鱼”,这是因为癌细胞在不断变异,扰乱视线,让一些免疫细胞(中性粒细胞、DC细胞、巨噬细胞等)无法正确识别并杀死癌细胞。


这个扰乱视线的标志物就是癌细胞独有的表达物质MHC-1类分子,只有在癌细胞表达这个分子时,一些免疫细胞才得以识别出。


但狡猾的癌细胞在生长的早期就会降低MHC-1类分子的表达,用来避开免疫系统监视,然而,这种调节会激活NK细胞,让NK细胞在早期就能发现和消灭癌细胞。


NK细胞的工作机制是,如果细胞表达的MHC-I类分子正常,KIR(抑制性杀伤细吧免疫球蛋白样受体)表达正常,NK细胞就不工作。相反,如果MHC-I 类分子下调,KIR表达降低,NK细胞就容易被激活,一些被激活的NK细胞受体,如NKG2D、NKp30、NKp46和NKp44,可以识别靶细胞上表达的应激诱导配体,从而为NK细胞杀伤靶细胞提供积极的信号,开启杀伤模式。


所以,当具有表达MHC-I类分子较少或缺失的细胞,NK细胞就被激活,这就是“抗癌第一道防线”的真面目。


03

抗击癌症:最有效的广谱抗癌细胞


NK细胞具有广谱的抗肿瘤作用,不显示肿瘤杀伤的特异性和MHC限制性,在机体其它免疫细胞(如T、B细胞)功能低下时,NK细胞的作用尤为重要!


NK细胞对几乎所有常见的癌细胞类型都有杀伤作用,包括肺癌、乳腺癌、肝癌、淋巴癌、食道癌等。而NK细胞的杀敌方式也不拘泥于一种,它的抗癌机制非常多样。


除了被激活释放细胞受体来对抗外敌,NK细胞还可以通过释放穿孔素和颗粒酶或通过死亡受体直接杀死癌细胞;同时还可以通过分泌细胞因子和趋化因子,调节先天性和获得性免疫细胞间接杀死病变细胞;另外,NK细胞还能够与肿瘤细胞表面的抗体相结合,发挥细胞毒性作用杀死靶细胞。


这些都是NK细胞抗癌的作用机制,由于NK细胞抗癌的广谱性,近年来关于NK细胞用于治疗各种癌症的研究也越来越多。


在最新的研究中,NK细胞疗法已经被广泛应用于各种癌症治疗,包括:血液系统肿瘤、神经母细胞瘤、卵巢肿瘤、横纹肌肉瘤、乳腺癌、胃癌等。并在这些研究中取得不错治疗效果。

图片

△ 目前正在进行的NK细胞临床试验


在开展的多项临床试验中,NK细胞疗法疗效显著。


图片

△ NK细胞疗法疗效显著


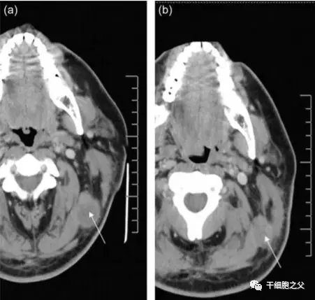
2008年,美国拉什大学医学中心的研究人员将外源扩增的NK异体细胞注入到黑色素瘤患者体内,结果发现,注入注入NK细胞后,该患者左上颈部肿瘤的体积明显降低(从3.15 cm×2.54 cm减小至2.46 cm× 1.76 cm)。同时,该研究也为外源扩增的NK异体细胞是否可以大规模应用于治疗黑色素瘤提供了一定的理论依据。


图片


△ NK细胞治疗前后对比图


2013年,另一项实验在对3625名癌症患者长达11年的随访中,确定了NK细胞的活性越好和更好的癌症治疗效果以及更低的癌症复发风险相关。不论是在胃癌、神经母细胞瘤还是结直肠癌患者群体中,都有相同观察结果。


图片


△ NK细胞活性与肿瘤的发生率明显相关:

NK细胞活性越低,肿瘤的发生率越高


随着NK细胞功能的不断深入研究,为治疗癌症提供了一个新的契机,但通过体外恢复或重建NK细胞的数量、活性等技术依然达不到特别理想的程度。


CAR-NK让抗癌更精准


我们知道,CAR-T是免疫疗法中抗癌最具实力的代表,而当前并没有一种通用的CAR-T细胞疗法,所有患者都需要定制他们自己细胞,而NK细胞则提供了一种“现成”免疫疗法的可能。


于是,运用新的生物细胞技术,如同给T细胞装上一个特异性识别肿瘤的“导弹头”CAR一样,他们同样给NK细胞也配套上,CAR-NK的诞生可以更精准找到肿瘤细胞。


甚至有实验证明,与CAR-T相比,CAR-NK的构造要更加成熟,不仅加强了NK细胞活性,还能有效降低NK细胞受到的抑制。同时,它的毒副作用更小,抗肿瘤效果更好,几乎不存在细胞因子风暴!


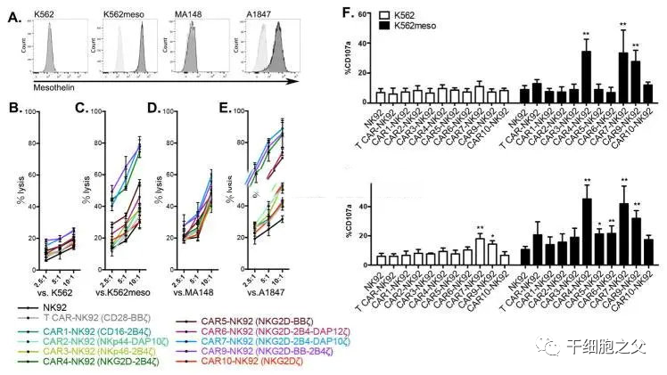
2018年,美国加州大学圣地亚哥分校的研究人员做了一项实验,证明了CAR-NK与CAR-T相比,抗肿瘤效果更好,且几乎不存在炎症因子风暴。


图片


△ 左图:CD-107a的水平则代表了抗肿瘤效果的强弱;右图:IFN-gamma,TNF-alpha和IL-6的表达水平代表了炎症因子风暴的强弱


CAR-NK的出现可以说是青出于蓝而胜于蓝,它不仅完美继承了CAR-T细胞杀伤肿瘤的战斗力,且更加温柔安全,几乎不存在致命副作用。目前已有多项关于CAR-NK的临床试验,这些临床试验多集中于血液肿瘤以及尝试解决CAR-T 未能解决实体瘤的研究。


NK细胞肿瘤疫苗的畅想


NK细胞有了“免疫记忆”的加持,在免疫系统整体中将拥有越来越重要的地位,成为免疫治疗领域下一个亟待投入热情的细胞类型。


而NK细胞最重要的“免疫记忆”功能甚至让NK细胞实现“大满贯”,将疫苗的策略嫁接在NK细胞上,则带来更多未来临床应用的可能,比如:NK疫苗。


2018年,英国和美国的科学家相继发现,在局部肿瘤内注射NK细胞,通过改造NK细胞,使其带有对肿瘤的“免疫记忆”,可以更好地激发NK细胞介导的全身免疫反应,是治疗肿瘤的关键点,同时这种对于肿瘤的免疫监视和免疫应答,可以在体内持续很长时间。


当然,疫苗的重点和难点在于,对于不同的病原微生物,我们产生的记忆都是不同的,是特异的,有独特的身份信息。然而,这恰恰也是NK细胞作为疫苗的光辉前景之一。


NK细胞的免疫记忆,不仅仅是对抗原的记忆,更是对病原微生物入侵后产生的微环境的记忆,这种记忆要更加的广谱,NK细胞的这种“类疫苗”功能可以在其他疾病束手无策之时前来救场,未来将有更多的应用价值。


04

抵御病毒:流感、艾滋、乙肝、丙肝,甚至新冠


NK细胞对产生免疫逃逸的病毒有效,在临床已经证明对这类病毒如对甲型流感病毒、乙肝病毒、艾滋病毒、丙肝病毒均有效,对此次全球肆虐的新冠病毒也同样奏效。


新型冠肺炎病毒属于一种对免疫有干扰的病毒,在血液报告上患有新冠肺炎病毒肺炎的患者淋巴细胞下降,具有特殊病毒影响免疫的特点。所以它能引发大规模感染和传播,病情加重具有一定危重症病例。


NK细胞会杀死被感染的细胞,避免这些细胞成为病毒培养基地,阻止更多病毒的复制产生。


图片

△ 正在杀伤病毒的NK细胞


作为先天性全能型免疫细胞,NK细胞是如何抵御病毒入侵的呢?


首先,NK细胞会发挥间接的免疫介导作用,与机体其他多种免疫细胞相互作用,调节机体的免疫状态和免疫功能,增强免疫系统对病毒免疫反应产生。


其次,NK细胞是人体抵抗癌细胞和病毒感染的第一道防线,可非特异性直接杀伤肿瘤细胞,这种天然杀伤活性既不需要抗原识别等一系列免疫反应介导就可以发挥作用,也不需要抗体参与,且无MHC限制(特殊病毒抵抗免疫系统的一种常见手段)。


那些免疫力强而成功躲过新冠病毒的人,正是因为体内这种抵御病毒的免疫细胞发挥功效的能力强而免遭一难,它的数量和活力决定了发挥功效的强弱。这也是为何同是健康人,有些人易感染而。


05

抗衰老:清除“僵尸细胞”,延长寿命20%-30%


我们都知道,人的衰老是由于构成人体基本单位的细胞衰老造成的,随着年龄增长,那些停止生长的细胞在体内不断积累,形成毫无用处的“僵尸细胞”,久而久之会引起衰老相关疾病,如老年退行性疾病、心血管疾病、恶性肿瘤、组织/器官纤维化、糖尿病、骨质疏松症、自身免疫性疾病等等。这些疾病都具有非常高的发病率及死亡率,是人类死亡的重要因素。


衰老是体内“僵尸细胞”堆积的结果,作为先天性免疫细胞的核心细胞,NK细胞正是清除衰老细胞的绝对主力军。


2016年2月4日《自然》杂志刊登了一篇美国梅奥诊所分子生物学家Baker的最新成果:以NK细胞为主的免疫细胞清除衰老细胞可使动物寿命延长20%-30%。

图片

△ 相关研究结果在线发表在《Nature》期刊上


这些结果还证实,清除这些僵尸细胞会延迟肿瘤形成、保持组织和器官功能,甚至是延长健康寿命的一个有吸引力的方法,且无明显副作用。


NK细胞“杀敌”迅速,可在5分钟内将衰老细胞、癌细胞、细菌侵染细胞、病毒侵染细胞歼灭,同时可以活化吞噬细胞,增加它对衰老细胞的清理能力,高效密集地保卫我们的身体不受侵害,从而达到延缓衰老、保持年轻态的目的。


推荐阅读:回输50亿NK细胞后,她的身体机能与生活质量显著提高!


另外,还有研究显示,与健康人相比,癌症患者体内的NK细胞活性通常有明显的降低,因此,有效增加NK细胞数量,提高细胞活性被认为是可以直接提升癌症患者免疫力的重要因素。


图片


△《Aging》上一篇论文指出NK细胞与衰老的关系


论文指出,随着年龄增加,特异性免疫中发挥细胞免疫功能的T细胞不管是在数量上,还是功能上均发生不同程度的降低;而NK细胞尤其在维持老年人健康上,保持抗感染和抗肿瘤功能中发挥着不可替代的作用。


随着科学界对NK细胞更深入的研究,NK细胞的应用范围越来越广泛。在日本,NK细胞回输作为肿瘤治疗和抗衰保健的有效手段已经常态化;在美国,有关NK细胞的研究如火如荼;在国内,NK细胞也已走上临床研究之路。尽管NK细胞被赋予了更多期望,在抗肿瘤领域展现出非凡前景,但仍然也存在一些问题和挑战,相信随着科学不断发展,NK细胞未来必将在防癌抗癌等领域得到更广泛的应用。


技术支持: Yoohong网站设计 | 管理登录
seo seo